All usual disclaimers apply. No warranty of any kind provided. follow these advices at your own risk and expense.
Prism7 was a great R/C transmitter from Hitec. It does however have a huge disadvantage: there are no socket for trainer / buddy cable. This simple modification will add a trainer cable socket for the prism7 with just a few wires, a DIN connector, scissors and a solder bolt.
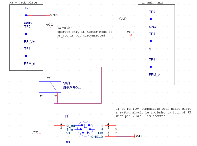
I have chosen to use the snap roll button as the trainer button. (wth was they thinking with a "snap roll" button anyway??)
WARNING: This will void your warranty for the radio. However, it has probably expired anyway.
First we'll need to open the transmitter. Inside we'll see five wires connected from the backplate
to the body (main unit) of the transmitter with a connector.
There are three wires going to the radio part: Signal (white), Power (red) and Ground
(black). While orange and brown are power from battery / charger.
- Pop the plastic fitting for the trainer socket and attach connector.
- De-solder the signal cable and the two wires from your favorite trainer button (aka "snap roll").
- Make sure to properly isolate the two wire ends originally to the snap roll button. (they are connected when snap rolling)
- Solder the yellow signal cable to the center pin on trainer button.
- Solder a new wire (white if you like) from the pin that was not connected on the trainer cable to the pad where the signal wire originally was connected.
- Solder a new wire (again, white is a nice choice) from pin 2 on the connector to the third pin on the trainer button.
- Solder a new wire (black) from the connector shield (casing) to ground, i.e. the pad of any black wire.
- Solder a new wire (red) from power -The orange or red on the back plate is nice - to pin 1 on the connector.
Or almost, This will prepare the Prism7 to be a master.. If you are afraid of the magic white smoke you may skip the last step (red wire) -But the student transmitter will then require it's own batteries - BE SURE TO REMOVE X-TAL AND ANTENNA TO AVOID TRANSMISSION FROM STUDENT RADIO.
Signal & ground pins for prism7
If you want to use the Prism7 as a student radio, you'll also need:
- Solder a new wire from connector pin 3 to either backplate white wire, or preferably trainer button center pin. (i.e. signal from transmitter main unit)
- Some way to disconnect RF power. Remove rf-module (or permanent solution: de-solder red wire)
- Or, skip all soldering. Remove rf-module and attach buddy cable to the apropriate pins in the rf-module socket (see figure 1).
Finally - Do a throughout test of servo movement, stability and TX range from
both master and student transmitter before ignition!
Schematics
Hitec prism7 trainer plug pinout